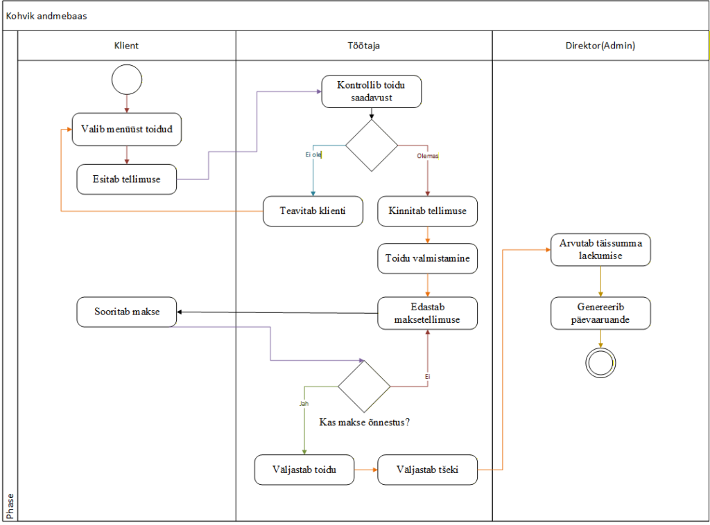
Tegevusskeem (Activity diagram) kirjeldab protsessi samm-sammulist kulgemist koos rollide jaotuse ja valikukohtadega.
Kujud

Swimlane (rada) = vertikaalne veerg
Alguspunkt (algus) = start. Must punkt
Tegevus (tegevus) = protsessi etapp
Otsustuskoht (romb) = valik
Lõpp-punkt (lõpp) = finiš. Punkt ringis
Näide põhineb „Kohvik andmebaas“



